Phạm Băng Băng đáp trả như thế nào trước loạt tin đồn thua bạc, trốn thuế và bỏ quốc tịch Trung Quốc?
Có thể nói thời gian qua Phạm Băng Băng liên tục dính "phốt" rùm beng, từ trốn thuế, lộ ảnh có con riêng, thua bạc tới 12 triệu đô và còn có ý định bỏ quốc tịch Trung Quốc để sang Mỹ. Loạt vụ việc đình đám khiến tên tuổi và hình ảnh của nữ thần họ Phạm bị ảnh hưởng nghiêm trọng.

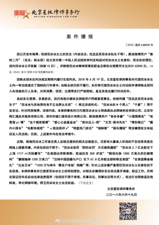
Sau những lùm xùm kể trên, phía nữ diễn viên họ Phạm quyết tâm đáp trả đến cùng những cáo buộc vô căn cứ này. Phòng làm việc của nàng "Võ Mỵ Nương" đã ra thông cáo mới nhất, ủy quyền cho luật sư và nêu rõ.

"Vụ việc công khai xúc phạm, bôi nhọ nghệ sĩ Phạm Băng Băng (với nội dung bịa đặt Phạm Thừa Thừa là con riêng của cô), blogger Trần Vĩnh Bằng bị tòa án Bắc Kinh chính thức tuyên phạt về việc bịa đặt, bôi nhọ danh dự Phạm Băng Băng, tòa yêu cầu Trần Vĩnh Băng phải công khai xin lỗi Phạm Băng Băng trong 15 ngày liên tục trên mạng xã hội Weibo và bồi thường 62.500 NDT (khoảng 220 triệu đồng). Đến ngày 19/06/2018, Trần Vĩnh Bằng vẫn chưa thực hiện án phạt đề ra, luật sư đại diện của Phạm Băng Băng nộp văn bản quyết định cưỡng chế việc chấp hành của bị cáo lên tòa. Nếu như bị cáo vẫn từ chối không thực hiện, luật sư Phạm Băng Băng sẽ yêu cầu tòa án đưa bị cáo xếp vào danh sách những người không tuân thủ án phạt, những việc như mua sắm, hoạt động tín dụng, xuất cảnh của bị cáo sẽ bị pháp luật hạn chế nghiêm ngặt cho đến khi bị cáo hoàn thành đầy đủ án phạt của tòa".

"Dù nhiều lần làm sáng tỏ, nhiều lần thắng kiện, nhưng vẫn có những bộ phận truyền thông cùng một số netizen tiếp tục lan truyền tin đồn em trai Phạm Thừa Thừa là con riêng Phạm Băng Băng, Phạm Băng Băng có mối quan hệ trai gái bất chính, những thông tin bịa đặt lan truyền trong thời gian vừa qua như: Phạm Băng Băng sử dụng hợp đồng "âm dương", trốn thuế, Phạm Băng Băng dùng 270 triệu NDT đặt cọc mua đất tại Thượng Hải rộng 1117m vuông, đến nước Mỹ dùng xe Rolls-Royce, Cadillac hộ tống đến sòng bạc, bỏ ra 15 triệu đô để đánh bạc trong đó thua tới 12 triệu USD (280 tỷ đồng), bỏ quốc tịch Trung Quốc đem 6,78 tỷ NDT (24 ngàn tỷ đồng) tiền tiết kiệm chuyển đến nước Mỹ, trốn đến Mỹ để làm đám cưới, trốn đi Nhật Bản cùng với 12 triệu NDT,... Tất cả những tin đồn thất thiệt trên đã ảnh hưởng, xâm phạm nghiêm trọng tới Phạm Băng Băng, đây đều là những thông tin bịa đặt, sai sự thật. Công ty luật sư được Phạm Băng Băng ủy quyền sẽ phối hợp với Weibo tìm ra thông tin đích danh những kẻ đưa những thông tin thất thiệt này ra trước pháp luật!".
Nguồn: Weibo, Sina